
为深入学习贯彻党的二十大精神,高水平助推“三个一号工程”、助力打赢“两场硬仗”,团结带领广大职工忠实践行“八八战略”、奋力打造“重要窗口”,为杭州打造中国式现代化城市范例构建一支与杭州经济社会高质量发展相适应的知识型、技能型、创新型人才队伍,根据《杭州市人力资源和社会保障局关于印发杭州市职业技能竞赛管理办法(试行)的通知》(杭人社发〔2022〕137 号)的有关规定和《关于举办2023年度杭州市职工职业技能竞赛的通知》(杭总工〔2023〕22号)的总体部署,经研究决定,举办2023年杭州市互联网营销师(直播销售员)职业技能竞赛。
本次竞赛由杭州市总工会牵头,与杭州市人力资源和社会保障局、杭州市商务局联合主办,杭州市旅贸工会、杭州市职业能力建设指导服务中心、杭州跨境电子商务协会承办,浙江育人专修学院、杭州普特教育咨询有限公司协办。
6月20日前完成报名工作,6月29日线下竞赛,赛前将组织竞赛培训(具体时间地点另行通知)。
具有杭州市行政区域户籍(或居住证),或在杭州行政区域缴纳社会保险6个月以上,满16周岁,在杭从事互联网营销师(直播销售员)工作的企业职工。已获得杭州市技术能手(及以上)称号的选手不再参加此次竞赛。
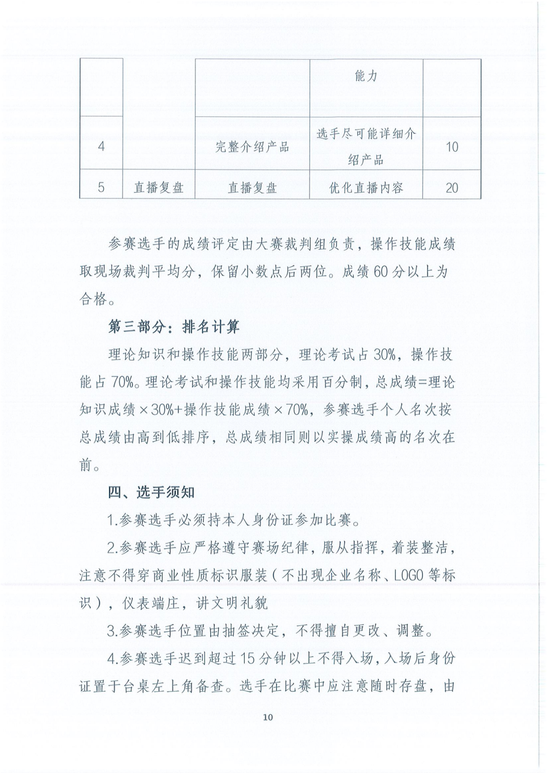
4.其他奖励。竞赛前3名,给予每人2000元奖励;竞赛第4至6名,给予每人1000元奖励。
各区、县(市)代表队由属地总工会、人力社保部门、商务部门组织选拔。市直代表队一支,由相关产业工会组织选拔。每队选手人数3-6名,领队1人。竞赛均不得指定、委托或接收中介机构组织竞赛报名。
报名办法
各代表队选手由相关产业工会、各区、县(市)总工会、人力社保部门、商务部门统一组织报名。请于6月20日前通过浙江省职业能力一体化工作平台(网址:https://zynl.rlsbt.zj.gov.cn)完成报名并推荐上报。须上传经签字与单位盖章的文本至报名系统。各参赛队所报参赛选手不得更换。各参赛队要严格审核报名信息,如发现选手信息不真实的,将由组委会严肃处理。

扫码添加小秘书,备注“互联网营销师竞赛”
报名参赛或有其他疑问请联络:
杭州跨境电子商务协会秘书处
联系电话:0571-86969601,18969131989
邮箱:mail@hzcea.org
地址:杭州市上城区花园兜街175号智谷国际人才大厦D座409室
以下为本次竞赛技术文件,左右滑动即可查看:
关注“杭州跨境电商”回复关键词“入会”获得【入会指南】








